
Welcome to Microlek, the leading provider of mobile repair training courses and micro soldering training. Our comprehensive training course is designed to equip you with...
This short skill Course in basic software handling procedure will allow you to: Learn how to fix slow processing, frequent freezing or hanging, Operating system...
This short skill Course in Soldering and Desoldering Techniques will allow you to: Learn to identify, assess and treat Level 1 liquid damage repairs on...
This short skill Course in Basic Hardware Handling Procedures will allow you to know: How to disassemble and reassemble any Mobile Phone or Tablet using...
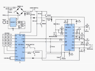
This short skill Course of the Introduction to Reading Mobile Phone Schematics Diagrams will allow you to know: What we mean by schematic diagrams are...
This short skill Course on the Safety Procedures and Test Equipment on Mobile Phone will teach you: Everything you will need to know in order...
This short skill Course on Preparing the Proper Tools for Repairing will teach you: How to get the right tools before starting any repair as...
This short skill Course on Health and Safety at a Workbench will teach you: How ESD is the biggest culprit of devices not functioning properly...
This short skill Course on the Introduction to Basic Electronics will provide you with a clear understanding of what Electronics in all about in a...
This short skill Course on the Introduction to the Mobile Phone GSM Network will provide you with a simple and practical way of understanding the...
Not a member yet? Register now
Are you a member? Login now